疫情|节后返岗,四川多个市州发布防疫提醒( 四 )
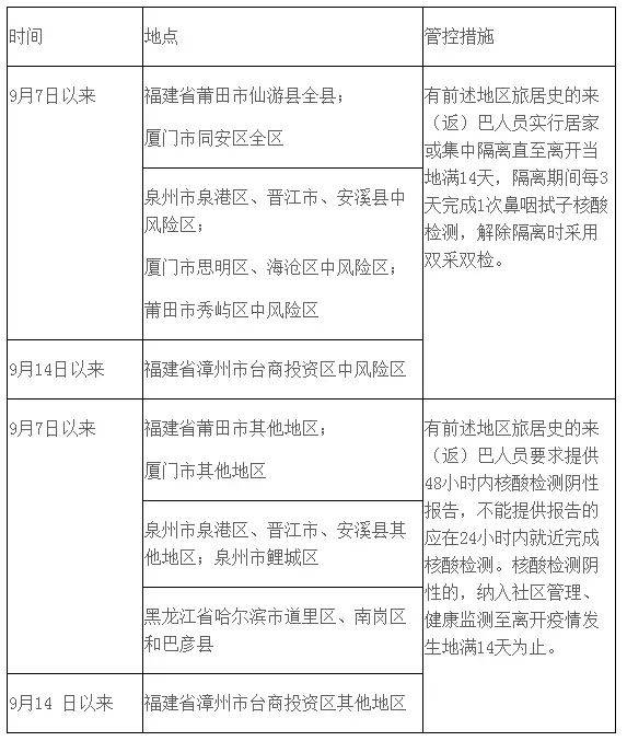
全市各级各类医疗机构在接诊时 , 要询问有无福建省莆田市、泉州市、厦门市、漳州市以及黑龙江哈尔滨旅居史和人员接触史 。
巴中
为进一步做好疫情防控工作 , 巴中市疾控中心提醒广大市民返岗后密切关注自身健康 。
文章图片
一、密切关注国内疫情信息 。 14天内到过中高风险地区或者与确诊病例及无症状感染者有轨迹交叉的人员以及健康码变红/变黄的人员 , 请主动报备 , 配合做好各项防控措施 。 进入工作场所自觉配合测温验码 。
二、关注自身及家人的身体状况 , 如出现发热、干咳、乏力等不适症状 , 请立即做好个人防护前往就近的二级以上医疗机构发热门诊就医 , 并主动说明旅居史和人员接触情况 。 就医途中避免乘坐公共交通工具 。
三、不要带病上班 , 及时向单位或社区报告旅行史、接触史及身体异常情况 。
四、国内中高风险地区来(返)巴人员请主动配合当地疫情防控工作 。
文章图片
提示:倡导近期非必要不前往福建省、黑龙江哈尔滨市 。
五、继续做好个人防护 , 常通风 , 少聚集 , 科学佩戴口罩 。 注意手卫生 , 接触公用电话、打印机等公共物品后及时洗手 。 保持一米社交距离 。 控制开会次数和时间 。
六、请适龄、无禁忌症人群尽快到附近疫苗接种点接种新冠病毒疫苗 , 尽快建立群体免疫屏障 , 早接种早受益 。
广大群众如有需要可拨打各级疾控中心电话咨询 。
巴中市疾控中心0827-5266955;
巴州区疾控中心0827-5222726;
恩阳区疾控中心0827-3368766;
平昌县疾控中心0827-6222065;
【疫情|节后返岗,四川多个市州发布防疫提醒】通江县疾控中心0827-7234343;
南江县疾控中心0827-8222740 。
巴中市疾病预防控制中心
2021年9月22日
节后返岗 ,
别忘了做好个人防护哦~
四川发布客户端综合
- 人员|速扩!江西疾控刚刚发布新冠疫情紧急风险提醒!这些人须集中隔离!
- 东丽区|天津本轮本土疫情已报告294+22例
- 新闻|天津本轮本土疫情已报告294+22例
- 全球疫情|今天凌晨,海珠通知
- 疫情|切莫上当!这些都是流调员绝不会问的问题
- “这将是疫情最后一个寒冬!”张文宏深夜发声,奥密克戎迎来克星
- 接种|?哈尔滨市疾病预防控制中心发布疫情防控提醒
- 疫情|临近春节,请主动配合做好防疫
- 疫情|西安疫情进入收尾阶段 复工复产中你需要牢记这9条!
- 商品|北京疾控:国外疫情高发期间尽量减少购买境外商品
