疫情|节后返岗,四川多个市州发布防疫提醒( 三 )
四、健康监测工作要到位 。 每天需做好自己及家人健康监测 , 尤其是中秋期间外出居民返回内江后应做好14天自我健康监测 , 应强化自身健康第一责任人的理念 , 一旦出现发热、干咳、乏力、咽痛、嗅(味)觉减退、腹泻等不适症状时 , 立即前往就近医疗机构发热门诊就诊 , 如实告知流行病学史 , 就医途中全程佩戴医用外科口罩 , 避免乘坐公共交通工具 。
五、新冠疫苗接种工作要加强 。 接种新冠疫苗能对个体产生有效保护 , 显著降低感染率、重症率和死亡率 , 也是每位公民应尽的责任和义务 , 请还未接种疫苗的广大市民尽快前往居住地附近接种点接种疫苗 , 共同筑牢全民免疫屏障 。
每个人都是健康的第一责任人 , 请时刻绷紧思想之弦 , 支持配合防控工作 , 众志成城 , 同心战疫 , 巩固好内江市来之不易的防控成果 。
南充
南充市疾控中心健康提示
(2021年9月22日)
9月21日 , 哈尔滨市新发现3例新冠肺炎确诊病例 。 南充市疾控中心提醒广大市民:
1.密切关注自身及家人的身体状况 , 如出现发热、干咳、乏力等可疑症状 , 要佩戴口罩及时到附近医院发热门诊就医 。 就诊时不建议乘坐公共交通工具 。
2.不要带病上班 , 及时向单位或社区报告旅行史、接触史及身体异常情况 。
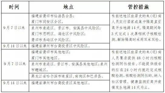
3.积极主动配合相关单位严格落实好国内中高风险地区来(返)南人员管理措施 。 (详见下表)
文章图片
4.提示:倡导近期非必要不要前往福建省、黑龙江哈尔滨市 。
南充市疾病预防控制中心
2021年9月22日
达州
为持续织密织牢疫情防控网 , 有效控制和降低疫情传播风险 , 巩固疫情防控成果 , 达州疾控紧急提醒 , 有重点地区旅居史返达人员要主动报告 , 其他人员假后归来要做好14天健康监测 。
一、关注疫情形势 , 合理安排出行
持续关注国内疫情动态、国内中高风险地区、本土确诊病例和无症状感染者的行动轨迹 , 非必要不前往国内中高风险地区及福建厦门、莆田、泉州、漳州和黑龙江哈尔滨 。
二、做好主动报备 , 积极配合防疫
2021年8月26日以来从莆田市和泉州市来(返)达人员 , 9月6日以来从厦门市和漳州市台商投资区来(返)达人员 , 9月7日以来从哈尔滨道里区、南岗区和巴彦县来(返)达人员 , 与确诊病例和无症状感染者活动轨迹有交集人员 , 以及健康码为“红黄码”人员要主动向所在单位和社区(乡镇)报备 , 并主动配合属地做好管控、核酸检测等疫情防控措施 。
一表看懂:
哪些地方、什么时间返达
需向社区和单位主动报备
文章图片
三、养成良好习惯 , 积极接种疫苗
持续保持个人防护意识 , 养成科学规范佩戴口罩(尤其是乘坐公共交通工具和在公共场所活动时)、勤洗手、常通风、保持安全社交距离等良好习惯 。 接种新冠病毒疫苗是预防新冠肺炎疫情最经济、最有效的措施 , 12岁及以上符合接种条件仍未接种疫苗的市民朋友 , 要就近接种新冠病毒疫苗 , 共同助力免疫屏障的建立 。
四、做好健康监测 , 规范就医行为 。
广大市民朋友若旅行(出差)归来应做好14天健康监测 , 期间有发热、干咳、乏力、咽痛、嗅觉味觉减退或消失、腹泻等症状 , 请勿自行购药 , 佩戴一次性医用口罩到附近的发热门诊就诊 , 并主动告知个人旅居史 , 就医过程中避免乘坐公共交通工具 。
- 人员|速扩!江西疾控刚刚发布新冠疫情紧急风险提醒!这些人须集中隔离!
- 东丽区|天津本轮本土疫情已报告294+22例
- 新闻|天津本轮本土疫情已报告294+22例
- 全球疫情|今天凌晨,海珠通知
- 疫情|切莫上当!这些都是流调员绝不会问的问题
- “这将是疫情最后一个寒冬!”张文宏深夜发声,奥密克戎迎来克星
- 接种|?哈尔滨市疾病预防控制中心发布疫情防控提醒
- 疫情|临近春节,请主动配合做好防疫
- 疫情|西安疫情进入收尾阶段 复工复产中你需要牢记这9条!
- 商品|北京疾控:国外疫情高发期间尽量减少购买境外商品
