疫情|江苏多地发布疫情防控重要提醒!( 五 )
广大市民要继续加强自我防护 , 坚持戴口罩、勤洗手、常通风等良好生活习惯 , 自觉做到少出门、不串门、不扎堆、不聚集 。 每日做好自我健康监测 , 如出现发热、干咳、乏力、咽痛、腹泻等异常症状 , 及时就近到发热门诊就诊 , 并主动告知近期旅居史和相关人员接触史 , 就医过程中全程佩戴口罩 , 不乘坐公共交通工具 。
常州市新冠肺炎疫情防控指挥部
2021年11月25日
常州24小时核酸检测点:
文章图片
苏州
苏州市疫情防控紧急通告
11月25日 , 据上海市卫健委发布 , 上海市新增3例新冠肺炎本土确诊病例 , 这3例确诊病例为朋友关系 , 在11月19日至21日曾先后至苏州共同游玩 , 有较长时间密切接触史 , 有明确流行病学关联 。
我市接到协查通报后 , 市、区疫情防控应急处置机制立即启动 , 全面开展流行病学调查、相关人员排查、采样检测和隔离管控 , 落实相关场所及环境终末消毒等防疫措施 。
截至11月25日18时 , 已累计排查到在苏密切接触者229人 , 次密切接触者242人 , 均已落实集中隔离管控 , 其中342人核酸检测结果为阴性 , 其余正在检测中 。 累计排查相关场所的物品和环境样本187份 , 其中135份核酸检测结果为阴性 , 其余正在检测中 。 相关场所已进行终末消毒 。
请广大市民朋友继续绷紧疫情防控这根弦 , 做好个人防护 , 不信谣、不传谣、不造谣 , 积极配合开展疫情防控工作 , 对拒不配合防疫工作的 , 将依法依规追究责任 。
苏州市新冠肺炎疫情防控指挥部
2021年11月25日
苏州市医疗机构发热门诊一览表
▼
文章图片
文章图片
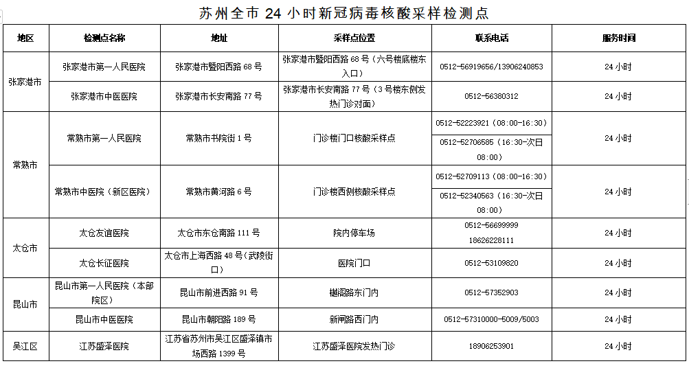
苏州全市24小时新冠病毒核酸采样检测点
▼
文章图片
文章图片
苏州市新冠肺炎疫情防控指挥机构联系方式
南通
11月25日 , 据上海市通报 , 上海市新增3例新冠肺炎本土确诊病例 , 上海市浦东新区花木街道锦绣路1650弄香梅花园一期小区、浦东新区三林镇海阳路1080弄香樟苑小区和青浦区赵巷镇业文路189弄西郊锦庐小区被列为中风险地区;另据杭州市和徐州市通报 , 杭州市新增本土无症状感染者2例 , 徐州市新增本土无症状感染者1例 。 为严格落实“外防输入、内防反弹”的防控策略 , 有效控制和降低疫情传播风险 , 南通市疾控中心向广大市民发出疫情防控提醒如下:
一、 11月10日(含)以来有上海市浦东新区和青浦区、11月22日(含)以来有杭州市旅居史的人员 , 或与 上海、杭州、徐州等地确诊病例(含无症状感染者)有轨迹交叉的人员 , 应在抵通后尽快且 不得超过12小时向所在 居村委和单位(或所住宾馆)报告 , 配合当地落实各项防控措施 。
二、广大市民如有国内中高风险地区或有本土病例报告地区所在设区市(直辖市所在区)或境外(含港澳台)旅居史 , 出现发热(超过37.3℃)、干咳、乏力、咽痛、嗅(味)觉减退、腹泻等症状 , 应在向 属地防控指挥部、居村委和单位主动报告 , 同时 通过“苏康码”进行“健康申报” , 并 佩戴口罩前往就近的医疗机构发热门诊就诊 ,避免乘坐公共交通工具 ,如实告知流行病学史 。
- 人员|速扩!江西疾控刚刚发布新冠疫情紧急风险提醒!这些人须集中隔离!
- 东丽区|天津本轮本土疫情已报告294+22例
- 新闻|天津本轮本土疫情已报告294+22例
- 全球疫情|今天凌晨,海珠通知
- 疫情|切莫上当!这些都是流调员绝不会问的问题
- “这将是疫情最后一个寒冬!”张文宏深夜发声,奥密克戎迎来克星
- 接种|?哈尔滨市疾病预防控制中心发布疫情防控提醒
- 疫情|临近春节,请主动配合做好防疫
- 疫情|西安疫情进入收尾阶段 复工复产中你需要牢记这9条!
- 商品|北京疾控:国外疫情高发期间尽量减少购买境外商品
