
文章图片

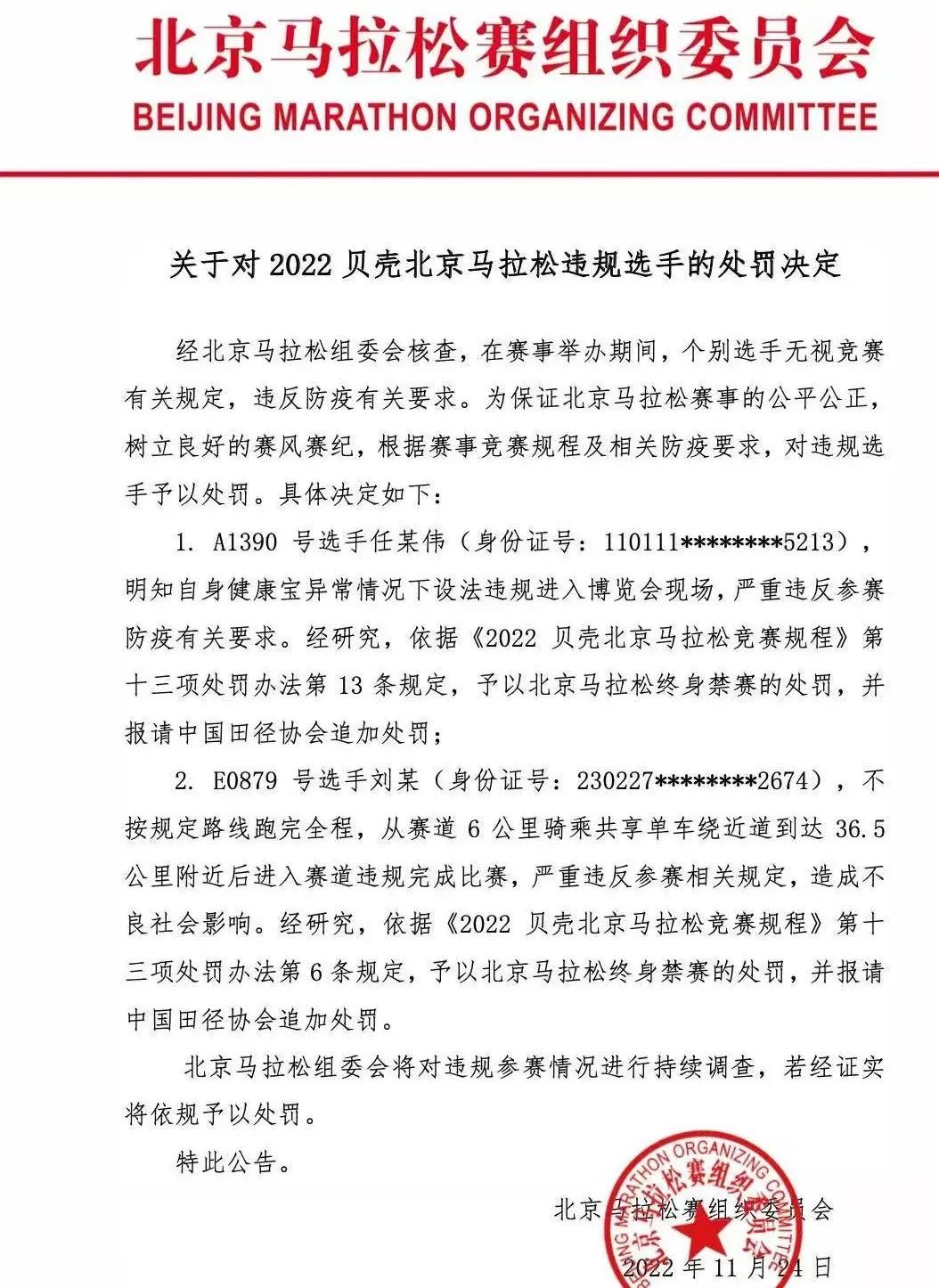
昨天 , 在北京马拉松结束后的18天 , 2022北京马拉松组委会发布处罚决定 , 2名参赛选手被处以终身禁赛 。
简单来说 , A1390号选手任某伟明因严重违反参赛防疫有关要求 。 E0879号选手刘某 , 在比赛中作弊 , 跑了开始的6公里后 , 搞了辆共享单车骑了30多公里 , 到36.5公里附近后再进入赛道完赛 。 这两人都被终身禁赛了 , 也就是说这辈子再也别想参加北马了 。
在北马结束后 , 就有跑友通过赛道照片发现 , E0879号选手刘某4小时15分的时间跑完全马 , 因为他体型肥胖却能以平均配速6分多一点完成全马 , 很多跑友提出了质疑 。
后来又有跑友追踪了比赛的照片时间线 , 发现他前面6公里用了1个多小时 , 那么也就意味着后面的36公里的平均配速至少要达到5分30秒 , 这个对任某这样身材的跑友来说似乎是不可能完成的任务 。
如今真相大白了 , 原来是用共享单车骑的 。
老王觉得:骑30多公里自行车倒也不是很容易的 。 有这个能力 , 稍微练下6小时以内完赛也不是不可能 。 何必这么“自欺欺人”、“掩耳盗铃”呢?
马拉松赛道上每5公里都有计时毯 , 并且赛道旁各种摄像机、照相机、摄像头密密麻麻吗 , 要发现这样的作弊还是挺容易的 。 现在网上如“福尔摩斯”般细心的跑友也不少 , 之前很多次的马拉松“套牌”参赛都是这些跑友通过照片的蛛丝马迹发现的 。
有不少跑友认为处罚还是轻了:单单禁赛北马不痛不痒 , 毕竟每年全国那么多马拉松 , 应该大数据联网 , 禁赛所有马拉松 。
你怎么看?欢迎聊聊!
【北京马拉松|北京马拉松开出罚单:终身禁赛!】作者:基层跑者老王 , 出版过《跑步指南》《跑鞋指南》 。
- 北京发布会:北京社会面病例数波动上升
- 北京正中堂中医医院特聘专家赵展荣做客记忆国医
- 患者须知|北京协和医院互联网医院——特殊时期您的就医“优选”
- 北京本土感染者+863,159例社会面!市疾控特别提醒市民
- 北京丰台医院暂停急诊诊疗服务
- 北京通报昨增死亡病例:87岁女性
- 2块钱一盆的花,竟然开出一大片,谁不买亏大了!
- 刚刚!北京疫情新增1486例,连续两日破千,防疫政策紧急调整
- 北京本土感染者+913,148例社会面!市疾控:减少不必要外出,倡导非必要不离京
- 注射新冠疫苗,北京生物和北京科兴有哪些区别?看完涨知识了
