综合|西部首个城市!成都将为13-14岁在校女孩普遍接种HPV疫苗,补助计划出炉
宫颈癌是我国女性生殖系统的第一大恶性肿瘤 , 近年来 , 发病呈年轻化趋势 , 患病率和死亡率呈上升趋势 。 而导致宫颈癌的罪魁祸首——HPV(人乳头瘤病毒) , 目前已经可以通过接种HPV疫苗进行有效预防 。 世界卫生组织推荐 , 女性接种HPV疫苗的最佳年龄是15岁之前 。
现在 , 好消息来了!
成都市将成为西部第一个推行
【综合|西部首个城市!成都将为13-14岁在校女孩普遍接种HPV疫苗,补助计划出炉】适龄女孩普遍接种HPV疫苗的城市!
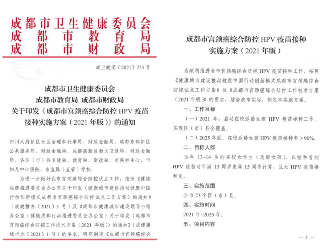
11月15日 , 成都市卫健委联合市教育局、市财政局正式下发了《成都市宫颈癌综合防控HPV疫苗接种实施方案(2021年版)》 。 方案提出 , 从2021年起启动全市在校适龄女孩HPV疫苗接种工作 , 实现区(市)县全覆盖;计划到2025年底 , 达到在校适龄女孩HPV接种率>90%的目标 。
方案明确 , 适龄女孩是指当年13-14岁的在校女学生 , 学生家长(监护人)可以在国产/进口双价和进口四价HPV疫苗中自主选择 , 由财政资金给予600元/人的疫苗接种补助 , 补助后的疫苗费差额和疫苗接种服务费(20元/剂)由受种者家长(监护人)承担 。
文章图片
《成都市宫颈癌综合防控HPV疫苗接种实施方案(2021年版)》正式印发
01
成都市印发HPV疫苗接种实施方案
惠及全市在校适龄女孩
今年是WHO倡议的“全球加快消除宫颈癌策略”的第二年 , 为体现在推进健康中国行动和宫颈癌综合防控中的责任和担当 , 成都市积极申请成为我国宫颈癌综合防控首批试点城市 。
文章图片
成都市妇女儿童中心医院外阴与宫颈疾病科王薇主任
在2021年第四届国际HPV知晓日上发言
为加快落实WHO关于加速消除宫颈癌的全球策略和我国发布的“健康中国行动”战略要求 , 由成都市卫建委联合市教育局、市财政局于11月15日下发了《成都市宫颈癌综合防控HPV疫苗接种实施方案(2021年版)》 。 方案旨在推进全市宫颈癌综合防控HPV疫苗接种工作 , 提高成都市女性健康水平 , 降低宫颈癌患病率 , 鼓励更多女性积极主动地参与到宫颈癌综合防控活动中 。
方案提出 , 计划到2025年底 , 实现全市目标人群的HPV疫苗接种率 > 90% , 并明确目标人群的定义为:当年13~14岁的在校女生(适龄女孩) , 以接种首剂HPV疫苗时年满13周岁未满15周岁计算 , 且无HPV疫苗接种史 。
02
解读实施方案:
全城覆盖 自愿接种
自主选择 每人补助600元
为确保该方案的顺利开展和目标的实现 , 成都市宫颈癌综合防控中心组织各区(市)县宫颈癌综合防控中心负责人、疾控中心负责人、相关工作人员 , 已于11月17日下午召开了“成都市适龄女孩HPV疫苗接种启动视频工作会” 。
文章图片
成都市疾病预防控制中心计免科科长黄蓉娜
在启动会上 , 成都市疾病预防控制中心计免科科长黄蓉娜对实施方案进行了详细解读:
??项目实施成都23个区(市)县全覆盖 , 为提升目标人群宫颈癌疾病防控意识 , 提高成都市女性健康水平 , 降低宫颈癌患病率 , 逐步实现到2025年底90%的在校适龄女孩完成HPV疫苗接种 。
??实施方案要求 , 每年秋季开学 , 由学校负责摸底登记工作 , 按照“知情同意、自主选择、自愿接种”的原则 , 由学校所在地预防接种单位实施HPV疫苗接种 。
- 人员|速扩!江西疾控刚刚发布新冠疫情紧急风险提醒!这些人须集中隔离!
- 西红柿炒茄子|它是“天然雌激素”,妈妈经常吃,四十岁依旧少女脸,别错过
- 医保|昔日近70万一针的诺西那生钠注射液纳入医保 “天价药”在临沂打出第一针
- 统一安排|新华全媒+ | 西安首批低风险区域高校学生离校返乡
- 甘肃|广西崇左、广东梅州发现核酸阳性人员,甘肃疾控紧急提醒
- 西红柿排毒美肤 你想不到的抗癌美食西红柿
- 夏季怎么吃西瓜 才健康
- 水果该怎么健康去吃 专家为您解答
- 诺西那生|“庆幸自己生在这个未来可期的时代!”
- 疫情|西安疫情进入收尾阶段 复工复产中你需要牢记这9条!
