
文章图片

文章图片
大家好 , 我是屈医生 。 疫情当下 , 每个人都人心惶惶的 。 石家庄首当其冲成为第一个疫情开放的城市 , 开放之后呢政府就免费发放连花清瘟胶囊 , 网传说能预防新冠 , 其他城市的市民也开始去药店抢购连花清瘟胶囊 , 但是连花清瘟胶囊真的能预防新冠吗?今天屈医生就带大家了解一下连花清瘟胶囊 。
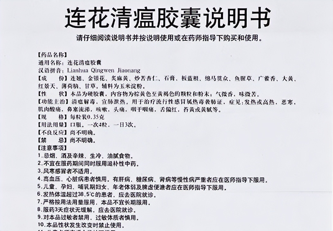
连花清瘟胶囊 , 是一种中成药 , 由连翘、金银花、炙麻黄、苦杏仁、石膏、板蓝根、绵马贯众、鱼腥草、广藿香、大黄、红景天、薄荷脑、甘草组成 , 具有清瘟解毒 , 宣肺泄热的作用 。
方中连翘散结清火之要药 , 能清火解毒 , 消毒排脓 , 祛上焦热 , 通利小便 。
金银花清热解毒 , 新散风热 , 连翘和金银花呢都具有清热解毒的作用 , 可透热达表 , 解疮毒 。
麻黄有发热散寒 , 宣肺平喘 , 利水消肿的功效 。
连花清瘟组方采撷汉代《伤寒杂病论》“麻杏石甘汤”和清代《温病条辨》“银翘散”以及明代《温疫论》中治疫病常用药一大黄化裁而成 , 汇聚三朝治疗“外感温病”及“疫病”的用药精华 。
那在新修订的“专家共识”指出 , 新冠病毒肺炎
到这里 , 你应该已经明白了 , 连花清瘟胶囊是不能预防新冠病毒的 , 钟南山曾在记者会上表示 , 目前没有一款药物被证实对新冠有预防作用 。 所以莲花清温胶囊 , 是没有预防作用的 , 但是可以用于治疗新冠肺炎前期轻型、普通型 。 就是在感染新冠病毒之后的初期 , 症状出现的时候可以服用 。 并且呢连花清瘟胶囊
最后啊 , 给大家区分一下莲花清瘟胶囊和清瘟颗粒 。 两者药方组成是不变的 , 不同的是一种是胶囊剂 , 一种是颗粒剂 。
胶囊剂呢适合胃部不适的人群使用 。
颗粒剂适合儿童或者吞咽困难的人群使用 。
明白了这一点再去药店购买连花清瘟胶囊的时候 , 该怎么选择你就不用在纠结了 。
【连花清瘟胶囊|网传连花清瘟胶囊能预防新冠?是真是假?】好了 , 以上就是今天分享的内容了 , 你学会了吗?
- 连花清瘟大卖,以岭药业紧急招工,“想来干活的要快”
- 肺炎|研究与临床验证显示:防治新冠,中药连花清瘟“三用并举”
- 连花清瘟|一口瓜子半口油?别错了,3种坚果最好别吃,伤肝又致癌
- 谨慎!连花清瘟无效,切勿病急乱投医!
- 连花清瘟在石家庄卖断货?最新回应
- 糖尿病|最新研究发现无症状感染者用连花清瘟核酸转阴时间可缩短近半
- 红霉素软膏、芦荟、维生素E胶囊能去除老年斑点?一文学习下
- 妇康胶囊:气血不足原因是什么?气血不足,身体会有哪些暗号?
- 妇康胶囊:女性气血不足怎么调理?补气血时要注意这四点
- 妇康胶囊:气血不足,建议:4种食物经常吃,身体元气满满
