降压药|长期口服降压药,如何降低肝肾毒害?药物选择是关键

文章图片

高血压是需要终身用药控制的疾病 , 有些高血压患者会有一些疑问 , 长期口服降压药会不会影响肝肾功能?答案是肯定的 , 但是 , 高血压患者并不能因为这些副作用而不吃降压药 , 因为高血压的危害远远大于这些副作用 , 我们能做的就是配合医生 , 在保证血压平稳的同时尽可能地降低副作用 。
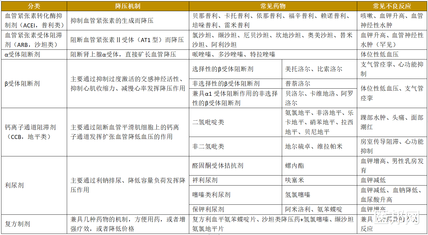
对于高血压患者来说 , 目前证据确凿的有改善预后的降压药可以分为五大类 , 包括ACEI类(普利类)、ARB类(沙坦类)、β受体阻滞剂、CCB类(地平类)和利尿剂 , 具体在药物的选择方面 , 针对不同的患者、不同的情况 , 选择的药物也是不一样的 , 如患者的心率比较快 , 活动量比较大 , 交感兴奋性比较高的话 , 我们会去选择β受体阻滞剂 , 常见的有美托洛尔;如果患者平时盐摄入过多 , 有水钠潴留的情况 , 需要使用利尿剂;如果患者有一级高血压合并有蛋白尿 , 就会建议患者服用ARB类或者ACEI类降压药物 。
在这些不同机制的作用下 , 我们选择不同的药物 , 可以使患者的血压达到一个比较好的控制 , 当然对于一级高血压的患者 , 如果单药控制血压效果不好的话 , 可以选择两种或者两种以上的药物联合治疗 。 这些药物分别有一些不同的肝肾功能禁忌症或者适应症 , 今天就来给大家概述一下各类药物的一些适应症和禁忌症 。
首先是ACEI类和ARB类的药物 , 这类药物它的降压证据是很确凿的 , 尤其是对于有蛋白尿的患者 , 有肾脏的保护作用 , 对于有心衰、心梗、慢性肾脏病的患者也都是获益的 。
ACEI和ARB这类药物在肌酐大于等于3毫克每分升及严重肾功能不全的时候 , 是禁止使用的;同时对于高钾、双侧肾动脉狭窄的患者也是禁止使用的 , 所以我们在使用这类药物的过程中 , 一定要评估我们的肾功能的情况 。 在轻中度肾功能不全的时候 , 这些药物是可以使用的 , 或者减量使用它们是有获益的 , 这类药物在使用的过程中 , 要注意观察肌酐的变化 , 如果肌酐升高超过30% , 这个时候也是要禁止使用的 。
第二类药物是β受体阻滞剂 , 这类药物可以减慢心率 , 所以它适用于心率偏快的患者 , 对于有支气管哮喘、II度、III度房室传导阻滞、心率小于55次每分钟的患者 , 是禁止使用的 。 在治疗高血压的过程中 , 这类药物的选择也是比较靠后的 。
第三类药物是CCB类的药物 , 也就是钙离子拮抗剂 , 这类药物它的降压作用很强 , 适用的范围非常广 , 而且在肾功能不全的过程中 , 我们也是可以使用的 , 根据病人的肾功能的情况可以减量使用 。 但是这类药物可以引起心跳加快、头痛 , 包括颜面潮红等副作用 , 值得关注 。
第四类情况是降压药利尿剂 , 这类药物也是比较常用的 , 适用于老年人 。 在这一类药物的使用的过程中 , 我们要注意低钾血症的出现 , 对于痛风的患者 , 要禁止使用噻嗪类利尿剂;在严重的心衰或者肾衰的时候 , 是可以使用袢利尿剂的 。
总结一下:对高血压患者来说 , 首选的药物是ACEI和ARB类的药物 , 如果降压作用不好 , 可以延用CCB类药物 , 或者利尿剂的药物 , 但是不管对哪一种药物 , 每一个患者在使用的时候都应该评估我们的肝肾功能 , 在医生的指导下来合理使用 。
【降压药|长期口服降压药,如何降低肝肾毒害?药物选择是关键】
- 失眠者|长期失眠等于慢性自杀!医生建议:6种食物多吃点,帮你找回睡意
- 睡眠|经常睡不着?长期失眠的危害!
- 戒烟|长期抽烟的人,若能轻松完成这4个测试,或说明肺部保养得还不错
- 多吃葡萄 口服的皮肤保养品
- 中老年人|高血压患者,除了吃降压药,每天尽量做好3件事,助你稳定血压
- 杨晓慧|白内障、黄斑病变……长期在黑暗中玩手机有哪些危害?
- 浙大一院|男子反复肠梗阻20年,一查原来是“双肠人”,肠子长期黏连结出个“茧”
- 苹果|长期走路有助于长寿吗?过了65岁的老人,尽量做好这5件事?
- 消化科|长期胃痛找不到原因 可能是“心”问题
- 长期吃面食与长期吃米饭的人,身体会有什么区别?哪类人更健康?
