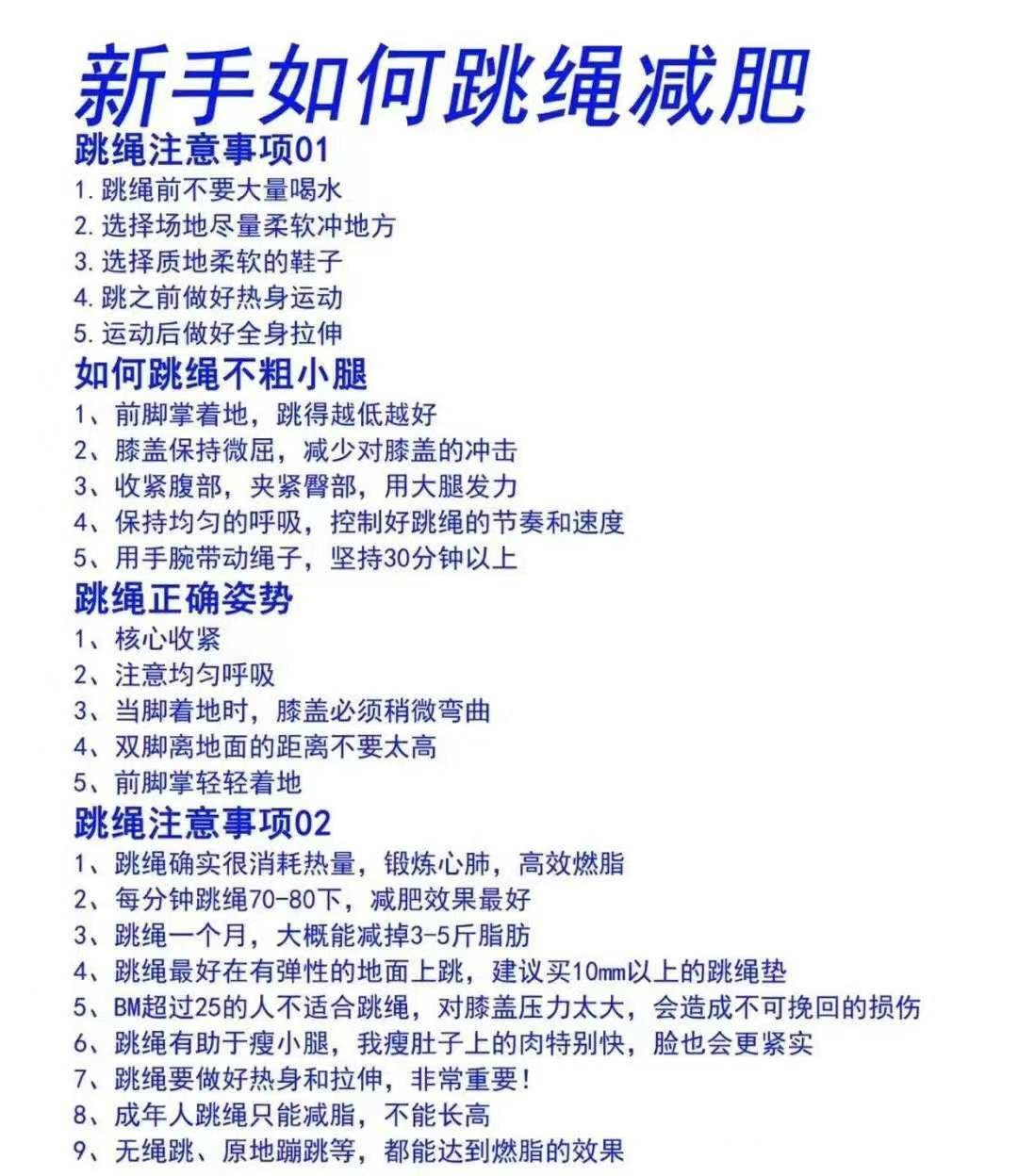
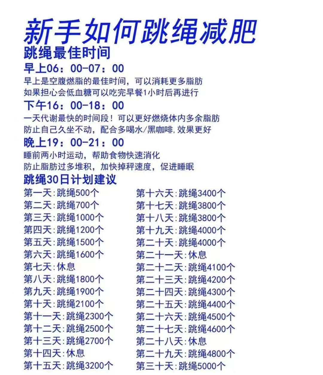
跳绳减肥事半功倍的小技巧 2026-03-24 文章图片 【跳绳减肥事半功倍的小技巧】 瘦了64斤才知道的减肥小方法,8个方法让你快速掉秤 减肥的意义是什么?说出了减脂人的心声 三伏天减肥黄金期,抓住这个夏天掉秤30斤 会被骂的8个减肥大实话 帮助减肥的六个好习惯 健康减肥远离这2类食品,或许会让你减肥效果事半功倍 三伏天做好7件事,减肥事半功倍疯狂掉秤,错过又要等一年 网红减肥针司美格鲁肽别嚣张,替西帕肽即将冲击减肥王座 用了2个月从140瘦到100斤,按以下8个减肥方法,你也可以 年度巨佳减肥时间,三伏天让你躺瘦30斤