
文章图片

文章图片

文章图片

文章图片

文章图片

文章图片

文章图片

文章图片

文章图片

文章图片
【柳叶刀:幽门螺杆菌是中国胃癌最大的祸根,牢记这3点彻底杀菌】当在体检单上看到“幽门螺杆菌阳性”时 , 很多人都会非常胆战心惊 , 因为幽门螺杆菌感染常常和胃癌联系在一起 , 世卫组织也将它列为I类致癌物 。
那么感染幽门螺杆菌一定会患癌吗?哪些人容易被感染?我们该如何预防和治疗它?
幽门螺杆菌感染其实离我们每个人都很近 。 2023年 , 中国疾控中心发布的《中国幽门螺杆菌感染防控》白皮书数据显示 , 中国的幽门螺杆菌感染率高达50% , 不同人群感染率在35.4%-66.4%之间 。
虽然感染幽门螺杆菌≠100%患癌 , 但致癌的几率确实比较高 。 2021年《柳叶刀》研究就曾指出 , 幽门螺杆菌感染是成人胃癌的主要原因 。 在近千名的病例数据中 , 约有62.1%的贲门胃癌和78.5%的非贲门胃癌的病例是幽门螺杆菌引起的 。
那么 , 危害巨大的幽门螺杆菌 , 究竟是如何一步步击垮我们身体的?
作为一种微厌氧菌 , 幽门螺杆菌的生存能力很强 , 它不仅能躲过胃酸的腐蚀 , 还是肠型胃癌的催化剂 。
肠型胃癌是所有类型胃癌中最常见的一种 , 从正常胃发展成这类胃癌 , 通常只有5步 :
而幽门螺杆菌积极参与了胃癌变的全过程 , 既会引起慢性活动性胃炎 , 也会促进胃黏膜萎缩和肠化生 。
更具体来说 , 幽门螺杆菌致癌机制是通过自身的毒力因子改变胃上皮细胞中多条信号通路 , 削弱胃的自保能力 , 同时引起正常细胞发生基因突变形成肿瘤 。
除了致癌性外 , 我们还要警惕幽门螺杆菌的传染性 。
幽门螺杆菌通常有以下2种传播方式:
这是幽门螺杆菌的主要感染方式 , 其中 , 家庭聚餐就是个高危因素 。 如果家庭成员中有感染者 , 就餐时未使用公筷 , 那么其他人也可能被感染 。
2021年 , 一项针对全国29个省份的幽门螺杆菌感染流行病学调查显示 , 我国总体家庭感染率高达71% , 明显高于个人感染率 。
此外 , 成人通过咀嚼食物喂食婴幼儿 , 情侣接吻等行为 , 也容易导致感染 。
吃了不干净粪便污染的食物 , 可能致使食用者患病 。 同时上完厕所不洗手 , 也会让幽门螺杆菌有可趁之机 。
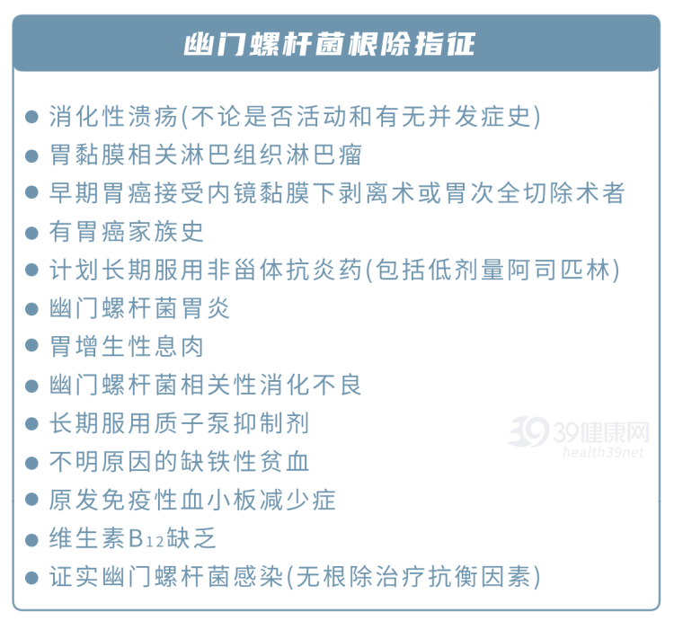
虽然幽门螺杆菌很可怕 , 但我们可以通过主动干预来降低感染率 。 《中国幽门螺杆菌根除与胃癌防控的专家共识意见》指出 , 根除幽门螺杆菌可以大大降低胃癌的发生风险 , 有效预防胃癌 。
- 全球一半胃癌在中国?柳叶刀:若想养胃,6物建议少吃,对胃好
- 祛湿|幽门螺旋杆菌,胃病的最大元凶,医生教你3个方法彻底杀菌不复发
- 饮食|柳叶刀:中国“饮食杀手”不是油和糖,致死率前三的吃法,尽快改
- |国内首部《中国幽门螺杆菌感染防控》白皮书发布
- 柳叶刀|你是一名成熟的跑者吗?如何检验?
- 幽门螺杆菌|女子旅游后高烧不退确诊“不死癌症”,医生:晒太阳是重要诱因
