返程|四川疾控:外出返程后密切关注自身健康 不带病上班
中秋小长假期间 , 我国新冠肺炎本土病例持续增加 。 21日 , 哈尔滨市发现1例本土新冠肺炎阳性感染者 。 四川疾控提醒广大公众外出返程后应密切关注自身健康 。
专家提示
1.旅行返程后 , 应密切关注自身及家人的身体状况 , 如出现发热、干咳、乏力等可疑症状 , 要佩戴口罩及时到附近医院发热门诊就医 。 就诊时不建议乘坐公共交通工具 。
2.不要带病上班 , 及时向单位或社区报告旅行史、接触史及身体异常情况 。
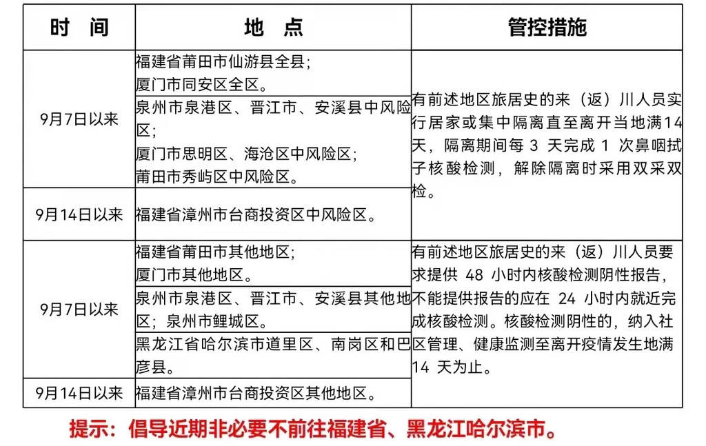
文章图片
国内中高风险地区来(返)川人员管理措施
【返程|四川疾控:外出返程后密切关注自身健康 不带病上班】来源:川观新闻采访人员魏冯
责编:赵凌
编辑:泽丹
- 人员|速扩!江西疾控刚刚发布新冠疫情紧急风险提醒!这些人须集中隔离!
- 宁明县|梅州出现奥密克戎!广州疾控紧急提醒
- 病例|河南省疾控中心提醒:应对奥密克戎,这件事很重要!
- 中藏医院|四川省骨科医院与松潘县中藏医院专科联盟
- 甘肃|广西崇左、广东梅州发现核酸阳性人员,甘肃疾控紧急提醒
- 商品|北京疾控:国外疫情高发期间尽量减少购买境外商品
- 防控|【北京疾控提醒您】关于本市海淀区新冠肺炎确诊病例的溯源情况通报
- 商品|北京疾控:国外疫情高发期尽量减少购买境外商品,收取境外邮件要注意这些
- 孙乐琪|北京疾控:未发现海淀病例与各类风险人群有轨迹重合
- 疫情|湖南疾控发布春节前后外省来(返)湘人员健康告知书
