疫情|四川疾控提示:中秋国庆临近,建议广大民众少出行、不聚集
四川疾控提示:中秋国庆临近 , 建议广大民众少出行、不聚集
9月14日 , 四川疾控发布健康提示:目前 , 福建省新冠疫情形势严峻复杂 , 后续在社区、学校、工厂等人群中继续发现病例的可能性高 , 疫情存在外溢风险 。 为进一步防范疫情输入和反弹 , 引导公众做好疫情防控工作 , 四川疾控紧急提醒如下:
一
请广大民众持续关注地区风险等级划分 , 凡来自中高风险地区或与确诊病例(含无症状感染者)有轨迹交叉人员 , 请主动报告 , 并配合做好防控措施 。
二
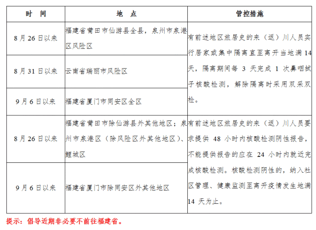
中秋、国庆双节临近 , 建议广大民众少出行 , 不聚集 。 在出行之前 , 要了解目的地的疫情防控等级 , 近期如无必要 , 不要前往福建省莆田市、泉州市、厦门市等中高风险地区 。
三
坚持科学佩戴口罩 , 勤洗手、常通风、不聚集 , 保持安全社交距离 , 咳嗽、打喷嚏时注意遮挡 , 使用公筷公勺 , 养成良好的卫生习惯 。 每个人都要成为自己健康的第一责任人 。
四
疫苗接种是防控新冠肺炎疫情最经济、最有效的手段 , 请符合接种条件的市民积极主动接种新冠病毒疫苗 , 共筑全民免疫屏障 。
【疫情|四川疾控提示:中秋国庆临近,建议广大民众少出行、不聚集】国内中高风险区来(返)川人员管理措施
文章图片
来源:四川疾控
- 人员|速扩!江西疾控刚刚发布新冠疫情紧急风险提醒!这些人须集中隔离!
- 东丽区|天津本轮本土疫情已报告294+22例
- 新闻|天津本轮本土疫情已报告294+22例
- 宁明县|梅州出现奥密克戎!广州疾控紧急提醒
- 全球疫情|今天凌晨,海珠通知
- 疫情|切莫上当!这些都是流调员绝不会问的问题
- 病例|河南省疾控中心提醒:应对奥密克戎,这件事很重要!
- 中藏医院|四川省骨科医院与松潘县中藏医院专科联盟
- “这将是疫情最后一个寒冬!”张文宏深夜发声,奥密克戎迎来克星
- 接种|?哈尔滨市疾病预防控制中心发布疫情防控提醒
