
文章图片

文章图片

文章图片

文章图片

文章图片
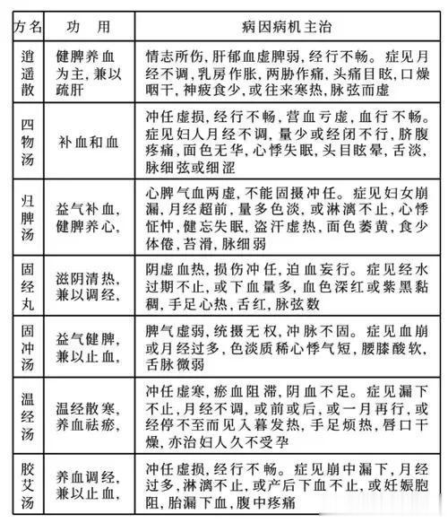
【月经不调|月经不调常用方的证治分析】
- 一文读懂:癫痫是什么病?治疗癫痫的常用药物有哪些?
- 中医治疗肾结石超厉害方法:益气补肾排石法,肾虚气虚肾结石适用
- 经络|辨经络病证方法
- 驻美国大使馆:登机前48小时内核酸检测阴性者方可来华
- 阿尔茨海默氏症没有简单的治疗方法
- 老年人若不想脑梗找上门,饮食方面,要牢记4件事
- 甲状腺出现异常,身体会通过哪些方式告知呢?不妨看看
- 脱发|每天都在掉头发?别急,中医分享你几个防脱古方
- 从“防感染”到“防重症” | 新冠感染老年重症患者治疗方案交流会召开,重磅推出新联合疗法
- 全方位详解硅酸钙板,怎么选择硅酸钙板?一目了然
