类似物|维生素D及其类似物在慢性肾脏病中的使用及注意事项
维生素D及其类似物临床可广泛用于慢性肾脏病(CKD)者的治疗,大多数CKD者常合并维生素不足(25羟维生素D<75nmol/L),几乎所有的继发性甲状旁腺功能亢进症(SHPT)者存在维生素D不足。那么,维生素D及其类似物在防治CKD者糖皮质激素所致骨质疏松(GIOP)、甲状旁腺切除术后、血液透析者的SHPT中如何使用呢,使用需注意些什么呢?
一.维生素D及其类似物在慢性肾脏病中的使用
维生素D及其类似物为一种类固醇激素,包括普通维生素D和活化维生素D。普通维生素D主要有维生素D2、维生素D3;活化维生素D主要有骨化二醇、α-骨化醇、骨化三醇、多西骨化醇、帕立骨化醇、马沙骨化醇等,其中活性维生素D(VDRA/维生素D受体激动剂)包括骨化三醇、帕立骨化醇和马沙骨化醇等有完全生物学活性,其根据对不同器官VDR的亲和力差异,可分为选择性VDRA(帕立骨化醇、马沙骨化醇)和非选择性VDRA(骨化三醇)。
维生素D及其类似物的分类

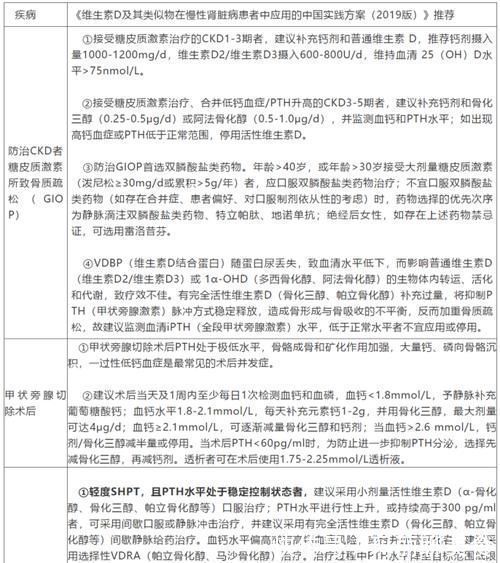
文章插图
维生素D及其类似物在慢性肾脏病中的使用

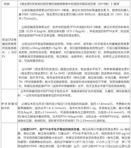
文章插图
【 类似物|维生素D及其类似物在慢性肾脏病中的使用及注意事项】

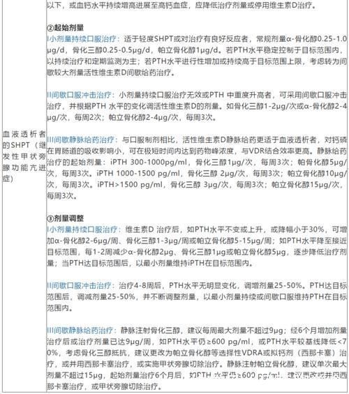
文章插图
二.维生素D及其类似物使用的注意事项
不良反应包括维生素D中毒(不适当的大剂量使用或意外过量)、高钙尿症、肾结石、高钙血症及其引起的眩晕、恶心、呕吐、便秘、肌无力、骨痛等,及全身血管钙化、肾和关节等软组织钙沉积,并可致血压升高、肾衰竭及小儿生长发育停止。合并动脉硬化、心功能不全、高胆固醇血症、高磷血症、肾结石者慎用。禁用于维生素D中毒征象者;高钙血症者禁用。肺结核和活动性结节病等肉芽肿疾病者1α-羟化酶活性增加,致高钙血症的风险增加。与钙剂联合,可增加肾结石风险。
参考文献:
1.维生素D及其类似物在慢性肾脏病患者中应用的中国实践方案(2019版)[J].中华内科杂志,2020,59(2):104-112
2.老年人维生素D临床应用专家共识(2018)[J].中华老年医学杂志,2018,37(9):953-957
3.维生素D及其类似物临床应用共识[J].中华骨质疏松和骨矿盐疾病杂志,2018,11(1):1-11
4.原发性骨质疏松症诊疗指南(2017)[J].中华骨质疏松和骨矿盐疾病杂志,2017,10(5):413-433
5.维生素D与成年人骨骼健康应用指南(2014年标准版)[J].中国骨质疏松杂志,2014,20(9):1011-1030
6.中国老年骨质疏松症诊疗指南(2018)[J].中国骨质疏松杂志,2018,24(12):1541-1557
7.李大魁等.药学综合知识与技能[M].北京:中国医药科技出版社,2013:168
作 者 / 高丽丽 来 源 / 华医网

文章插图
- 新的一年蔬菜价格没有下降孩子缺少维生素,多吃清爽菜,补充维C
- 春季吃什么水果好 补充维生素为原则
- 维生素C|近百元的维生素C,效果比2块钱的更好?怎么选?
- 缺什么维生素会长白发?为什么白头发越来越多?专家告诉你答案
- 维生素d|燕麦是骨质疏松的“发物”?医生:若想养护骨骼,2种食物要少吃
- 调控|维生素C缺乏导致肾损伤的遗传调控机制被“破译”
- 维生素A|偏食也会造成孩子近视度数加深,均衡营养十分关键!
- 脱发|脂溢性脱发是怎么回事?吃维生素B6能改善吗?
- 牛喂维生素有什么作用?牛需要的维生素有哪些?维生素的四大功效
- 元素|维生素缺乏症一览表,看看自己缺什么,不妨了解一下,建议收藏
