
文章图片

文章图片

肩关节脱位可能是由于前下关节盂和盂唇的前部结构(前部机制)或包括后上肩袖(后部机制)在内的后部结构失效所致 。 在老年患者中 , 由于正常年龄相关的退行性变化 , 肩袖是最脆弱的结构 , 它是第一个损伤的结构 , 因此前囊唇结构保存得相对较好 。 与创伤性脱位后的年轻患者相比 , 40 岁以上患者的盂唇病变较少见 。 然而 , 前囊唇结构可能受损 , 并可能导致老年患者复发性脱位 。 超过 55 的复发性脱位患者通常被发现患有 Bankart 病变或关节盂边缘骨折 , 同时伴有肩袖的大面积或大量撕裂 。
骨科医生需要注意的是除了排除有没有骨折之外需要关注肩袖、bankart、hill-sach等合并损伤的问题 。
伤害机制的范围可能会有所不同 。 一方面 , 患者的肩袖已经退化 , 由于脱位而破坏并导致撕裂 。 另一端是肩袖相对完整且前囊膜结构损伤 。 在一些患者中 , 肩袖撕裂和 Bankart 病变可能并存 。 作为全面临床评估的一部分 , 临床医生必须了解常见的相关病理并评估这些损伤 。
后路损伤机制 。 肩关节脱位的老年患者容易出现肩袖撕裂(注意 还是前脱位)
轴向图像显示 Bankart 损伤 , 冠状图像显示中等大小的全层肩袖撕裂
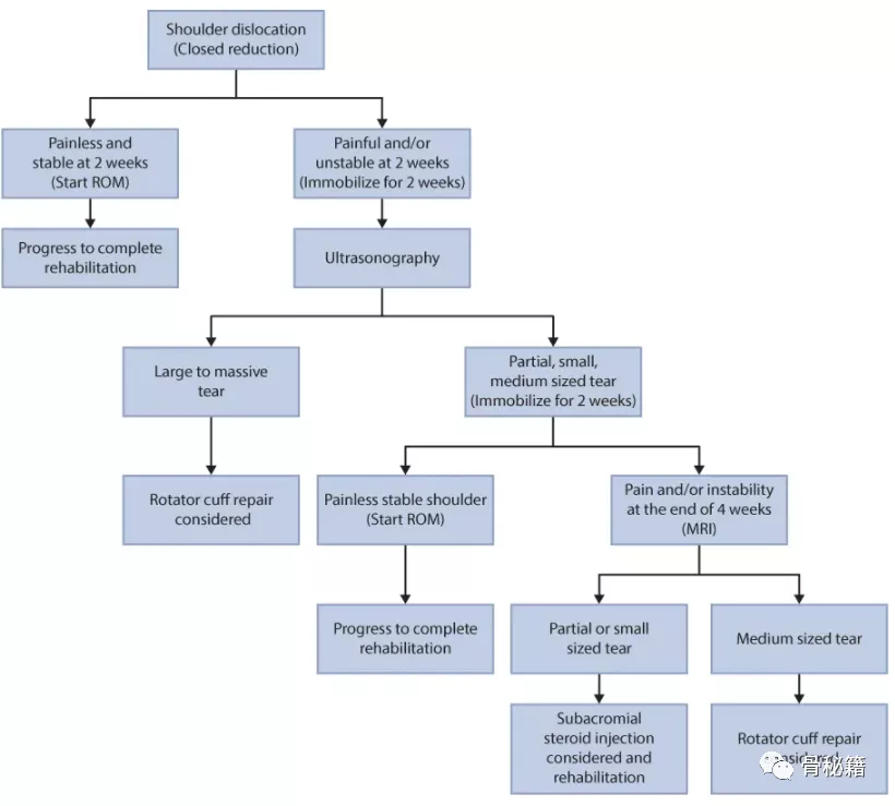
诊断
患有急性脱位的患者中 , 详细的 X 线平片包括真实的前后位、修正的轴向和肩胛侧位面 。 应排除肩部周围的相关损伤(例如大结节骨折)和上肢的其他损伤 。 脱位复位后 , 必须重复检查以确认关节的一致性并排除其他损伤 。 如果怀疑有相关骨折 , 则应进行 3D CT 扫描 。
MRI 或 MR 关节造影可能有助于确定相关肩袖撕裂、Bankart 病变和/或其他前骨或囊唇病变(例如前囊撕裂)的大小 。 当患者在脱位复位后仍表现出持续的虚弱、疼痛或不稳定时 , 建议进行 MRI
并发损伤
周围神经损伤65 岁以上患者相关神经损伤的患病率为 54% , 高于年轻患者的 26% 。 患病率增加可能是由于肌肉张力降低 , 这使得肱骨头移位更多 , 从而导致周围软组织的更大破坏 。 神经损伤高发的另一个原因可能是与年龄相关的神经退化 , 使得简单脱位后更容易受伤 。
神经损伤比例
| 腋神经 | 37% |
| 肩胛上 | 29% |
| 桡神经 | 22% |
| 肌皮神经 | 19% |
| 尺神经 | 8% |
相关骨折大约 15-30% 的肩关节前脱位与大结节骨折有关 。 剪切损伤是由于较大的结节在脱位期间紧靠关节盂和肩袖的离心收缩 。 在对 103 名患者的回顾性研究中 , 57% 的骨折是由于肩关节前脱位所致 。
- 中老年|抖音每天发出上亿次适度使用提醒
- 1月吃它赛人参!降三高,健脾胃,会吃避开老年病,不吃太亏了
- 骨关节炎|寒潮来袭,“老寒腿”的毛病又犯了,该如何是好?
- 随着人民生活水平的提高和医疗技术的不断进步|健康科普堂 | 冬季以合理膳食“抵御”老年病,你做对了吗?
- 兔子|电子膝关节植入物可以帮助治疗关节炎
- 姚陈|腹主动脉瘤独爱中老年?四岁孩子也会中招
- 从卧床不起到自由站立活动|国家老年医学中心落户贵州两年 分级诊疗造福更多老年患者
- 中老年|49岁女子体内节育器穿破子宫,扎进膀胱!医生还有惊人发现,发病率1/30000......
- 髋关节|中国科大附一院在复杂髋关节翻修领域又有新成果
- 中老年|大理爱尔眼科医院:助力中老年视觉健康事业
